鄂州市委直属机关工委网站及鄂州市财政局预决算专题平台建设采购公告
鄂州市融媒体中心就鄂州市委直属机关工委网站及鄂州市财政局预决算专题平台建设项目开展采购,欢迎合格服务商参加。
一、项目名称:
鄂州市委直属机关工委网站及鄂州市财政局预决算专题平台建设采购项目。
二、采购预算:7万元
三、供应商资格要求:
1、具有独立承担民事责任的能力(提供营业执照);
2、具有良好的商业信誉和健全的财务会计制度;
3、具有履行合同所必需的设备和专业技术能力;
4、参加政府采购活动前三年内,在经营活动中没有重大违法记录;
5、在“信用中国”网站(www.creditchina.gov.cn?)和中国政府采购网(www.ccgp.gov.cn)上未被列入失信被执行人、重大税收违法案件当事人名单、政府采购严重违法失信行为记录名单等不良行为记录;
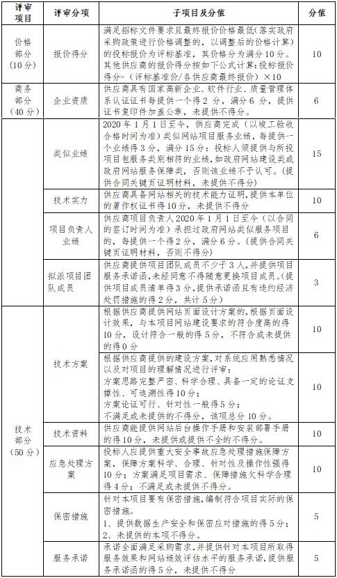
四、量化打分标准:

五、采购主要内容和参数
(一)鄂州市委直属机关工委网站及鄂州市财政局预决算专题平台建设
建设内容:
1.建设鄂州市委直属机关工委网站;
2.建设鄂州市财政局预决算专题平台;
3.数据迁移,完成将两个平台历史数据分别迁移到新的系统中,确保数据的完整性和准确性;
4.设计制作网站页面及模板;
5.自网站上线之日起运维服务期限一年,运维期间及时解决系统故障及安全问题,根据相关要求及时对网站栏目进行调整,确保网站运行安全稳定;
6.具备省集约化平台或同平台项目经验,完成过与省集约化平台对接项目的优先考虑。
(二)鄂州市财政局预决算专题平台功能要求:
1.部署
部署一套平台发布系统,完成用户登录、权限设置、流程管理、信息发布、数据迁移等功能。
2.登录
工作人员通过账号登录到鄂州市财政局预决算专题平台集中公开专栏后台,登录成功后根据权限查看相应功能。
3.发布权限设置
单位相关业务人员根据上传权限仅能上传本单位的财政预决算信息,上传成功后需等待部门审核。
4.审核功能
单位审核部门业务人员登录专栏后台,查看待审信息,若审核不通过则退回到相关业务人员重新上传,审核通过后转到财务业务科室进行审核。
5.科室审核
财务科室审核人员登录后台后,查看待审信息,若审核不通过则退回上一级重新上传,审核通过后则可以将此信息公布到政府官网。
(三)鄂州市委直属机关工委网站功能要求:
1.部署一套党建工作网站发布系统,具备用户登录、权限设置、流程管理、信息发布等功能;
2.具备将Word、pdf等文件一键编辑,导入后台内容编辑器中,导入的文件布局格式要与源文件保持一致性。
七、其它说明事项
报价文件的报价应是供应商根据自身综合实力和市场价格对本项目完成的界定:
(1)供应商结合采购方的实际,完成采购方的要求并组织实施,并由采购方验收。
(2)供应商要就细节问题多与采购方沟通,满足采购方的要求。所需的服务内容进行的综合报价,且报价应综合考虑采购范围内全部工作内容、服务承诺及不可预见风险等费用。
(3)供应商报价须含增值税专用发票。
八、文件递交地点及询价地点:鄂州市融媒体中心 。
九、询价截止时间:2023年5月19日 。
十、发布公告的媒介
本项目公告及其它信息均在《鄂州新闻网》上发布。
十一、公告期间:5个工作日。
十二、联系方式
采购人:鄂州市融媒体中心
联系人:刘俊
电话:13871816592
地址:鄂州市滨湖西路157号
日期:2023年5月15日
编辑:杨熙