鄂州市融媒体中心微波站智能监听监看监测系统升级增加声光报警功能采购询价公告
鄂州市融媒体中心就微波站智能监听监看监测系统升级增加声光报警功能采购项目采用询价方式采购,欢迎合格服务商参加询价。
一、项目名称:
鄂州市融媒体中心微波站智能监听监看监测系统升级增加声光报警功能采购项目
二、采购方式:询价采购
三、采购预算:5.25万元
五、供应商资格要求:
1、具有独立承担民事责任的能力(提供营业执照);
2、具有良好的商业信誉和健全的财务会计制度;
3、具有履行合同所必需的设备和专业技术能力;
4、参加政府采购活动前三年内,在经营活动中没有重大违法记录;
5、在“信用中国”网站(www.creditchina.gov.cn)和中国政府采购网(www.ccgp.gov.cn)上未被列入失信被执行人、重大税收违法案件当事人名单、政府采购严重违法失信行为记录名单等不良行为记录;
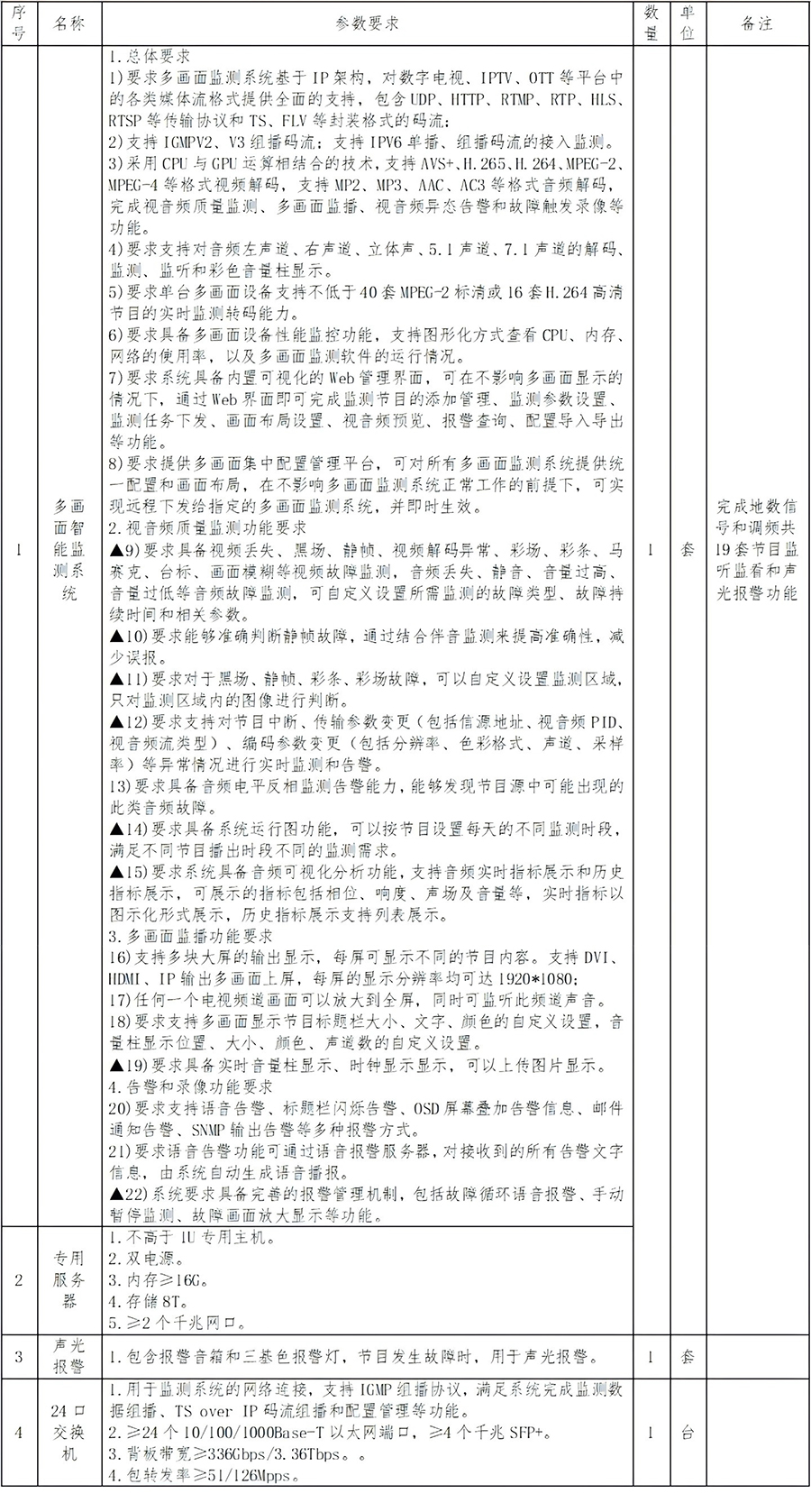
六、采购主要内容和参数

七、其他说明事项
报价文件的报价应是供应商根据自身综合实力和市场价格对本项目完成的界定:
(1)供应商结合采购方的实际,完成采购方的要求并组织实施,并由采购方验收。
(2)供应商要就细节问题多与采购方沟通,满足采购方的要求。所需的服务内容进行的综合报价,且报价应综合考虑采购范围内全部工作内容、服务承诺及不可预见风险等费用。
(3)供应商报价须含增值税专用发票。
八、文件递交地点及询价地点:鄂州市融媒体中心19楼办公室。
九、询价截止时间:2025年8月4日09:30时。
十、发布公告的媒介
本项目公告及其它信息均在《鄂州新闻网》上发布。
十一、公告期间:5个工作日。
十二、联系方式
采购人:鄂州市融媒体中心办公室
联系人:刘俊
电话: 13871816592
地 址:鄂州市滨湖西路157号
日 期:2025年7月29日
编辑:谈听